Beats365中国区唯一官方网站 - 专业设备与音乐平台
|
集团首页
|
信息门户
|
地大信箱
|
用户登录
|
访问旧站
|
首页
关于我们
+
Beats365唯一官网入口简介
现任领导
机构设置
高等学历继续教育
+
通知公告
站点建设
招生管理
学籍学历
教学服务
考务服务
学位服务
技术服务
课程考核
档案服务
自学考试
+
通知公告
招生专区
教务专区
考务专区
学位管理
资料下载
湖北省高等教育自学考试考生服务平台
教育培训
+
培训动态
部门简介
证书查询
同等学力申硕
+
招生简章
录取查询
教学通知
统考通知
通知公告
国际课程培训
+
国际课程培训
教育合作(研究分会)
+
合作走访
中国地质学会职业与继续教育研究分会
员工动态
自然资源继续教育简报
党建工作
+
党建通知
支部风采
党章党规
工会活动
学习资料
政策法规
+
教育部规章制度
省级规章制度
集团规章制度
联系我们
+
服务热线
招生投诉
服务指南
首页
关于我们
Beats365唯一官网入口简介
现任领导
机构设置
高等学历继续教育
通知公告
站点建设
招生管理
学籍学历
教学服务
考务服务
学位服务
技术服务
课程考核
档案服务
自学考试
通知公告
招生专区
教务专区
考务专区
学位管理
资料下载
湖北省高等教育自学考试考生服务平台
教育培训
培训动态
部门简介
证书查询
同等学力申硕
招生简章
录取查询
教学通知
统考通知
通知公告
国际课程培训
国际课程培训
教育合作(研究分会)
合作走访
中国地质学会职业与继续教育研究分会
员工动态
自然资源继续教育简报
党建工作
党建通知
支部风采
党章党规
工会活动
学习资料
政策法规
教育部规章制度
省级规章制度
集团规章制度
联系我们
服务热线
招生投诉
服务指南
自学考试
通知公告
招生专区
专业介绍
办学单位
办事指南
教务专区
教学公告
实践环节
考务专区
考试安排
毕业公告
考籍管理
学位管理
资料下载
湖北省高等教育自学考试考生服务平台
实践环节
位置:
首页
>
自学考试
>
教务专区
>
实践环节
> 正文
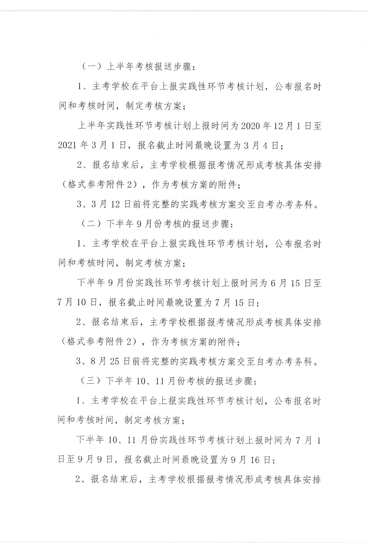
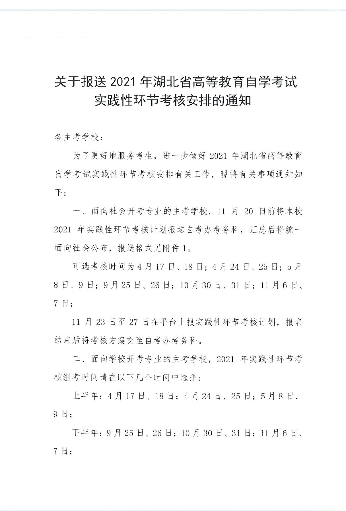
关于报送2021年湖北省高等教育自学考试实践性环节考核安排的通知
来源:Beats365唯一官网入口
作者:
发稿时间:2020-11-03 16:25
浏览次数:
附件【
附件1-2021年面向社会开考专业实践性环节考核安排表.doc
】已下载
次
附件【
附件2-2021年面向公司开考专业实践性环节考核安排表.doc
】已下载
次
上一篇:
关于2022年下半年自学考试面向社会开考专业实践性环节考核安排的通知