Beats365中国区唯一官方网站 - 专业设备与音乐平台
您好!欢迎访问中国地质大学远程与续教育公司
地大首页
|
English
|
投稿
|
首页
关于我们
Beats365唯一官网入口简介
现任领导
机构职责
联系我们
学历教育
网络&成人教育
自学考试
非学历教育
非学历培训
同等学力申硕
国内访问学者
教育研究
研究动态
研究项目
中国地质学会职业与继续教育研究分会
党群工作
党建通知
支部风采
党章党规
工会活动
学习资料
政策法规
教育部规章制度
省级规章制度
集团规章制度
联系我们
当前位置:
首页
学历教育
网络&成人教育
考务服务
考试制度
正文
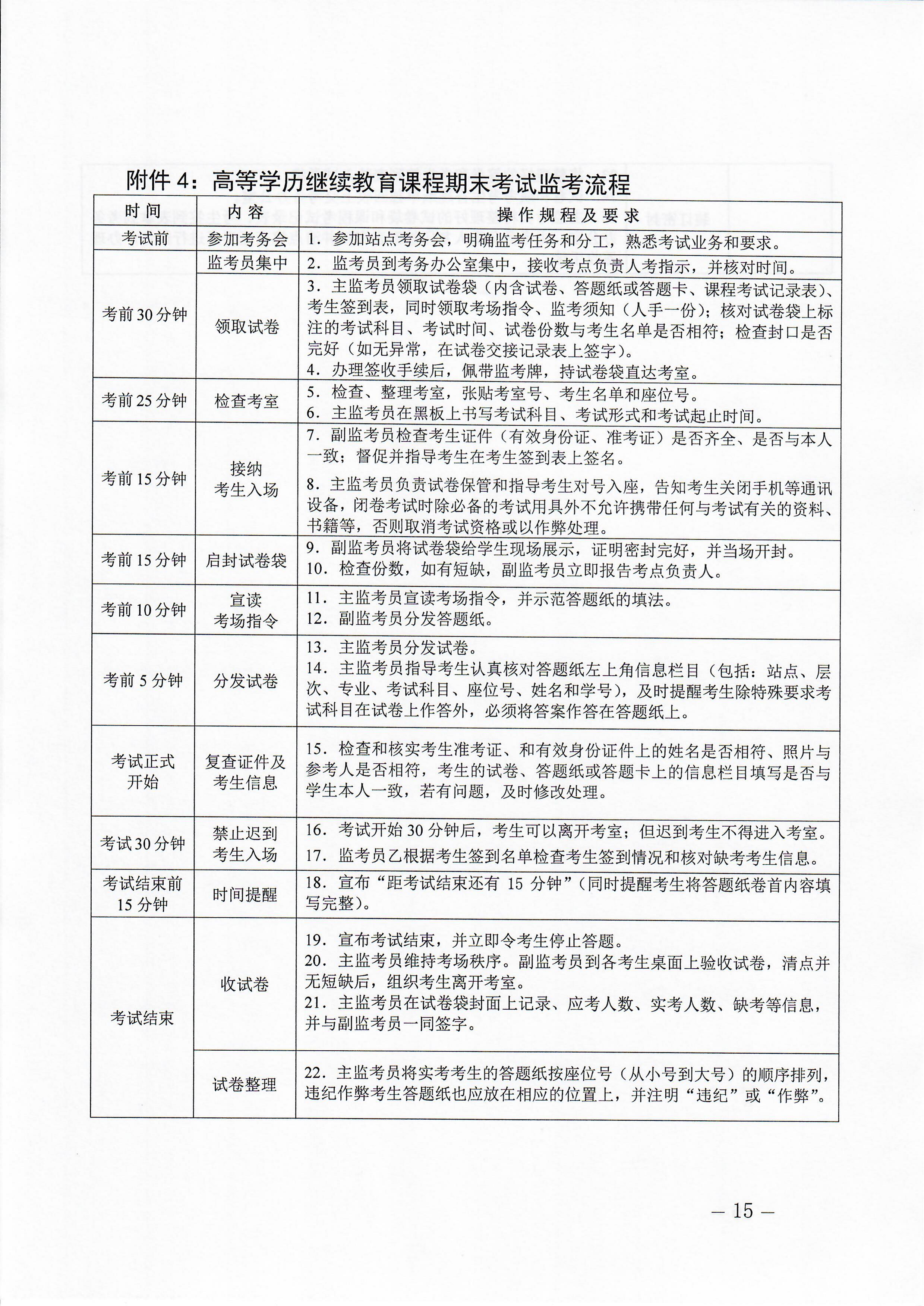
远继教[2018]17号《高等学历继续教育课程考核管理条例》
发布时间:2018-05-02 10:36:20 作者:本站编辑 来源:Beats365唯一官网入口本站原创